1) ประวัติสหกรณ์ออมทรัพย์กองกำกับการตำรวจตระเวนชายแดนที่  23 จำกัด
สหกรณ์ออมทรัพย์กองกำกับการตำรวจตระเวนชายแดนที่  23  จำกัด  ได้เริ่มจดทะเบียนจัดตั้งเมื่อ  วันที่  9  พฤศจิกายน  2531  โดยมีคณะผู้ก่อตั้ง  จำนวน  100  คน  ทุนดำเนินการก่อตั้ง  จำนวน  54,500 บาท  ทุนดำเนินงานรวม  28,592,059.31  บาท  ขณะนี้เป็นปีที่  34  ที่ได้ดำเนินการมา  ทุนดำเนินงานปัจจุบันอยู่ที่  1,133,485,759.78  บาท  โดยกิจการได้เจริญก้าวหน้าขึ้นตามลำดับ  นับเป็นสหกรณ์ที่มีความมั่นคงแห่งหนึ่ง 
ที่ตั้งสำนักงาน    เลขที่  312   ถนน สกลนคร – กาฬสินธุ์   หมู่ที่  13
ตำบลธาตุเชิงชุม  อำเภอเมือง
จังหวัดสกลนคร  รหัสไปรษณีย์   47000

2) วัตถุประสงค์ของสหกรณ์
(1)    ส่งเสริมให้สมาชิกออมทรัพย์  โดยช่วยให้สามารถสงวนส่วนแห่งรายได้ของตนไว้ในทางอันมั่นคงและได้รับประโยชน์ตามสมควร
(2)   ส่งเสริมการช่วยตนเองและช่วยเหลือซึ่งกันและกันในหมู่สมาชิก
(3)   ให้บริการทางการเงินแก่สมาชิก
(4)   จัดหาทุนและบริการสินเชื่อเพื่อการประกอบอาชีพและการดำรงชีพของสมาชิก
(5)   ร่วมมือกับสหกรณ์อื่น  สันนิบาตสหกรณ์แห่งประเทศไทย  ชุมนุมสหกรณ์  องค์กร  ชุมชน ภาคเอกชน และหน่วยงานของรัฐเพื่อส่งเสริมและปรับปรุงกิจการของสหกรณ์
(6)   ส่งเสริมการเรียนรู้และการพัฒนาคุณภาพชีวิตของสมาชิกและชุมชน

3) ธุรกิจหลักของสหกรณ์ ได้แก่
(1)   ธุรกิจสินเชื่อ
(2)   ธุรกิจรับฝากเงิน

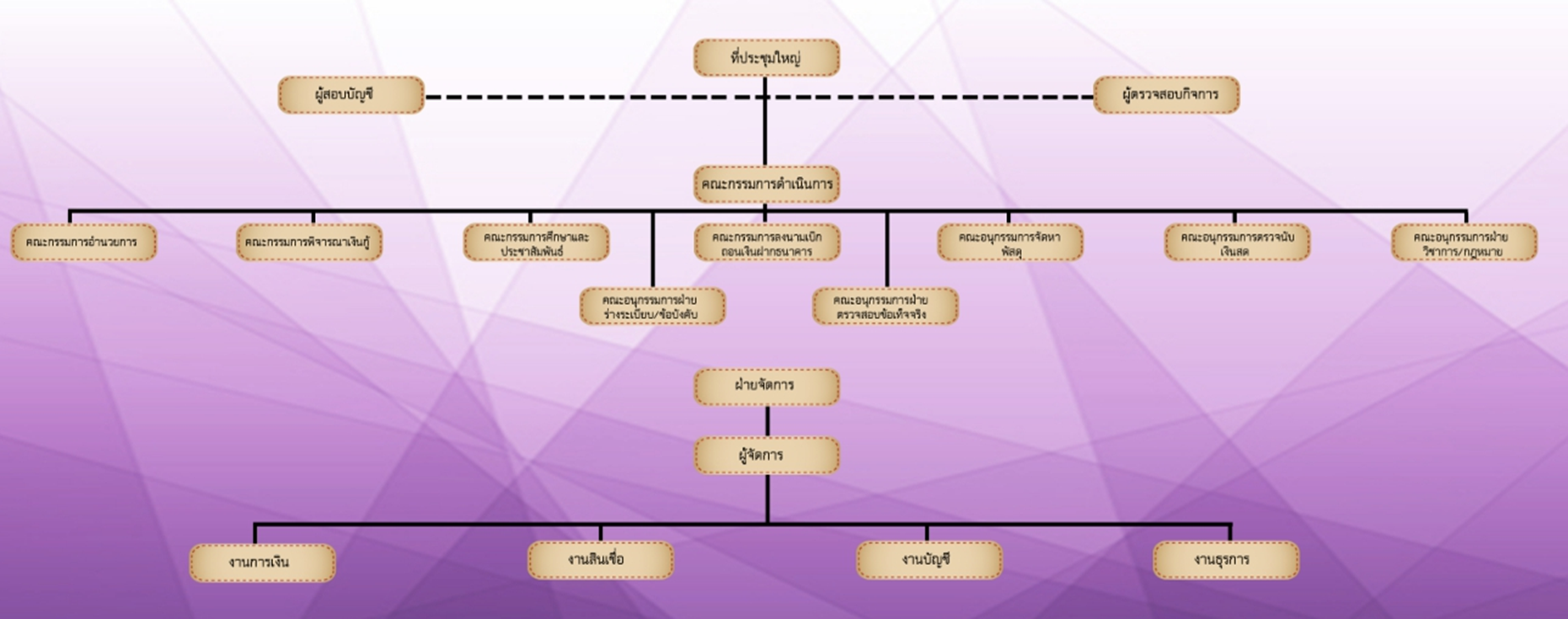
4) โครงสร้างการดำเนินงานของสหกรณ์